广外高等继续教育学院2020年秋季CFA+FRM卓越班招生简章
为响应广州政府引进与培育高端财经、金融人才的政策,满足企业对高端财会金融人才的需求,中博教育与广东外语外贸大学高等继续教育学院合作引进FRM & CFA美国金融教学体系,重点培养一批掌握国际前沿财经金融理论知识、具备投资分析技能、金融风险管理技能及国际视野的高级金融人才。
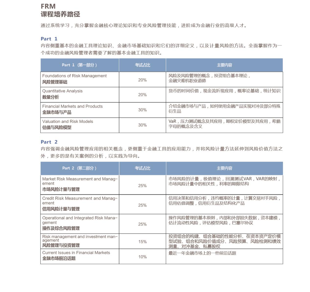
一、CFA+FRM卓越班课程简介:
FRM金融风险管理师(Financial Risk Manager),是全球金融风险管理领域最权威的资格认证,获得FRM认证是金融风险管理职场人士加薪升职的必备砝码。

CFA是"特许金融分析师"(Chartered Financial Analyst)的简称, 被国际誉为进入“华尔街的入场券”。不限制专业,零金融基础即可开始学习。特别注重培养学员的分析能力和在复杂条件下的决策、判断能力,提升其整体运用及分析能力并拓宽商务战略思维。CFA一级阶段具体,共10门课程:

二、报名条件:
1、招生对象:广东外语外贸大学全日制本科学生&有志投入金融行业在读学子 , 文理不限,学生自愿参加广东外语外贸大学高等继续教育学院金融(FRM+CFA)卓越班学习。
2、该班级要求入学同学学习刻苦,有较强的自我约束能力,热爱学习。
3、需要有较好的英语基础。
三、报名流程
1、填写《广东外语外贸大学高等继续教育学院FRM+CFA金融精英班报名申请表》,并发送至邮箱:tangsonghan@zbgedu.com(白云校区),lumijia@zbgedu.com(大学城校区)
2、参与选拔面试,详情届时统一通知。
3、缴费并完善学籍资料,正式注册成为金融(FRM+CFA)卓越班学员。
4、该班面向全校招收40名学员。
报名表下载地址及提取码:niys

5、缴费地点/方式:广州市番禺区大学城广东外语外贸大学南苑7栋1楼广外培训招生大厅(大学城校区)/广州市白云大道北2号高等继续教育学院招生大厅(白云校区)收费
6、FRM两级:26980元,CFA一级:17980元(仅限大三大四申请) FRM两级+CFA一级:43980元 (全科学习,面授加网课)
四、授课学习方式
1、学习资料具体包含:课程讲义、金融核心词汇、配套高清网课、其他(全套练习题、模考题、考纲)。
2、报考注册费用自理。
3、上课时间地点安排:校内周末隔周上课(平时网课预习),具体课表待学校通知。
4、该班由广东外语外贸大学高等继续教育学院&中博教育共同管理
五、相关资料查询网站
FRM全球官网:https://www.garp.org
CFA全球官网:https://www.cfainstitute.org
六、报名咨询
办公时间:周一至周五 上午9:30-12:00,下午14:30-17:30
办公室地址:
白云山校区:广州市白云大道北2号高等继续教育学院三教226室 136-1144-4782(微信同号) 唐老师
大学城校区:广州市番禺区大学城广东外语外贸大学高等继续教育学院南苑7栋1楼广外培训招生大厅 137-5005-9481(微信同号) 钟老师